Home
About
Blog
Notes
Home
notes
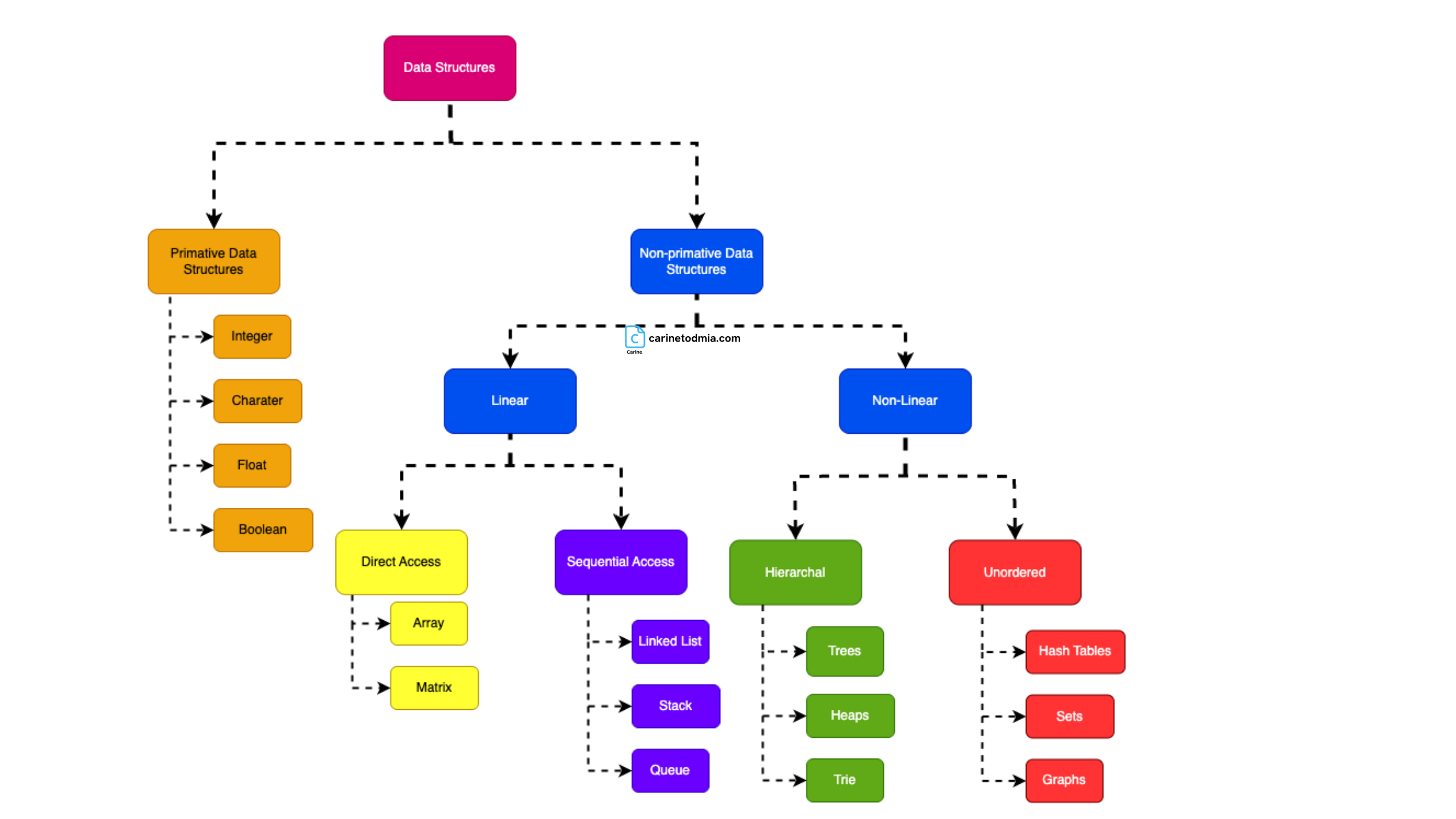
data structures overview
Data Structures Overview
Notes by Carine Todmia on June 4, 2025
Stage: 🌱
data-structures
Data Structures Overview
×